
Versão e data |
Alterações |
|---|---|
Versão 1.5 - novembro/2025 |
|
Objetivo do Processo |
|---|
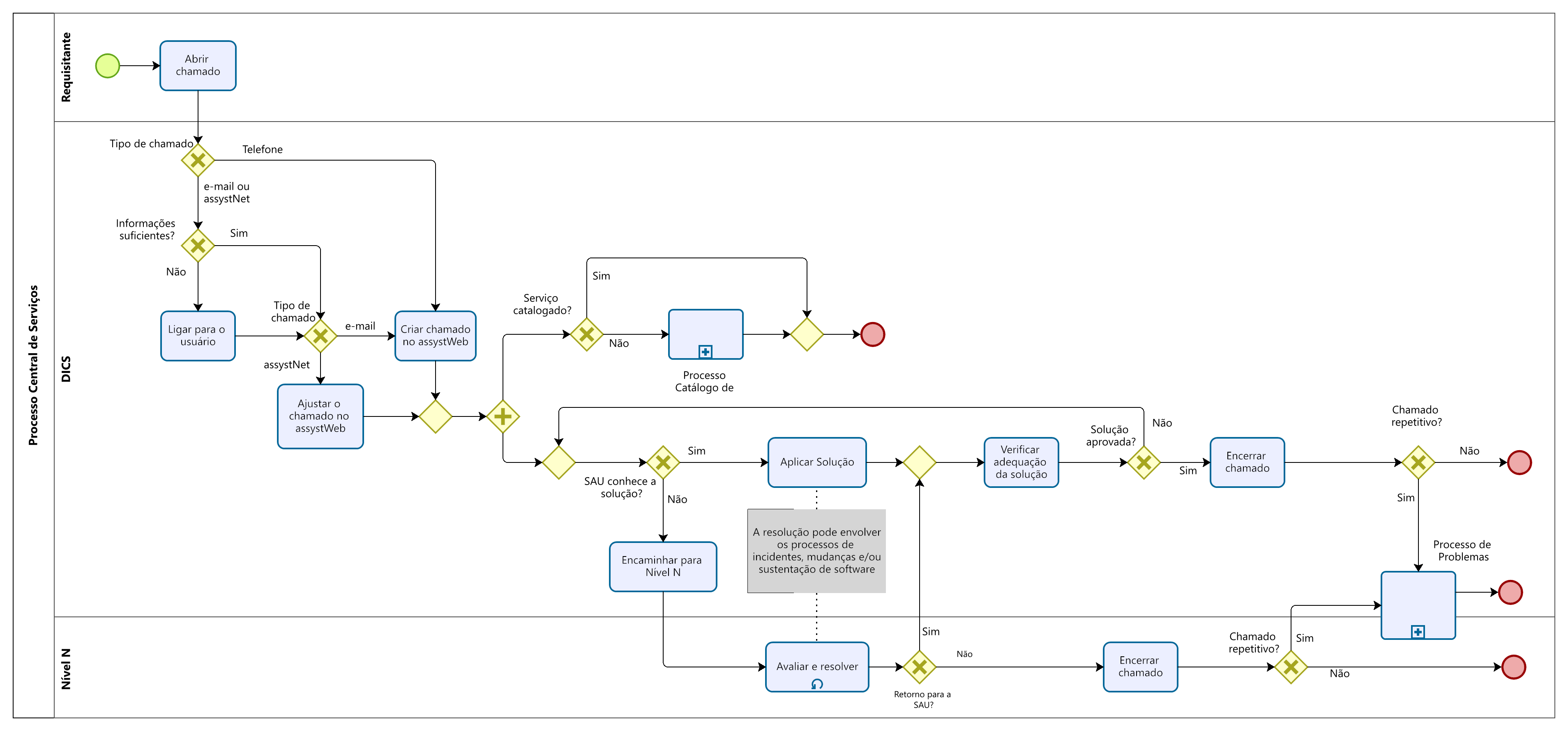
O processo tem como objetivo centralizar as necessidades de atendimento aos serviços de TIC, gerindo o atendimento operacional aos usuários e registrando as interações como forma de controle e monitoramento e reduzindo o tempo total de atendimento através do correto encaminhamento do chamado. |
Responsável pelo Processo |
|---|
Divisão de Central de Serviços de TIC |
Papéis |
|
|---|---|
Requisitante |
Qualquer usuário dos serviços de TIC disponibilizados pelo TRT da 4ª Região. Pode abrir e acompanhar o chamado, bem como fornecer dados pertinentes para auxiliar a sua resolução. |
DICS |
Contato do usuário para os chamados de Serviços de TIC, a Divisão de Central de Serviços de TIC da Secretaria-Geral de Tecnologia e Inovação do Tribunal (DICS) é responsável por iniciar o atendimento, resolver os chamados ou encaminhar para os níveis de suporte superiores. |
Nível N |
Qualquer outra área dentro da SGTI que pode atuar na resolução de um chamado. |
Ferramentas |
|
|---|---|
Ferramenta de Service Desk |
Ferramenta de gestão utilizada pela Central de Serviços de TIC e demais colaboradores da SGTI - Qualitor. |
Indicador de benefício do processo |
||
|---|---|---|
Descrição do indicador |
Método de apuração / fórmula de cálculo |
Frequência |
Percentual de chamados abertos pelo Qualitor |
Nº chamados abertos no Qualitor / Nº total de chamados abertos |
quadrimestral |
Controle de execução do processo |
||
|---|---|---|
Controle |
Método de execução |
Frequência |
Auditoria |
Realizar uma reunião com as equipes executoras do processo, para avaliar a aderência, os benefícios gerados e oportunidades de melhoria do processo. Essa reunião deve identificar se o processo necessita de revisão. |
Anual |
Abrir chamado |
||
|---|---|---|
Descrição |
Solicitação de abertura de chamado , devido a uma situação percebida por um usuário dos serviços de TIC. |
|
Papéis |
Requisitante |
|
Considerações importantes |
A solicitação pode ser realizada por telefone, e-mail ou através da abertura de chamado na ferramenta Qualitor |
|
Entradas |
Necessidade de atendimento |
|
Saídas |
Solicitação de atendimento |
|
Atividades |
Comunicar |
Comunicar a necessidade de atendimento |
Ferramentas |
Qualitor, telefone ou e-mail |
|
Ligar para o usuário |
||
|---|---|---|
Descrição |
Ligar para o usuário para esclarecer dúvidas sobre a solicitação |
|
Papéis |
DICS |
|
Considerações importantes |
No caso de abertura de chamado por telefone, as dúvidas são esclarecidas durante a ligação inicial. Se o chamado, aberto por e-mail ou pelo Qualitor, estiver bem definido, essa etapa não é necessária |
|
Entradas |
Solicitação de atendimento por e-mail ou Qualitor |
|
Saídas |
Solicitação de atendimento com esclarecimentos |
|
Atividades |
Telefonar |
Ligar para o solicitante |
Esclarecer |
Esclarecer as dúvidas |
|
Ferramentas |
Ferramenta de Service Desk |
|
Criar chamado no Qualitor |
||
|---|---|---|
Descrição |
Criar um chamado no Qualitor com a solicitação do requisitante |
|
Papéis |
DICS |
|
Entradas |
Solicitação de atendimento por e-mail ou telefone, com definição precisa ou com esclarecimentos |
|
Saídas |
Chamado no Qualitor definido |
|
Atividades |
Registrar |
Registrar o chamado no Qualitor |
Ferramentas |
Ferramenta de Service Desk |
|
Ajustar o chamado no Qualitor |
||
|---|---|---|
Descrição |
Colocar definições precisas no chamado aberto |
|
Papéis |
DICS |
|
Considerações importantes |
Ao receber um chamado pelo Qualitor, a DICS deverá preencher os campos Descrição, Serviço e Categoria para especificar corretamente a necessidade do requisitante |
|
Entradas |
Solicitação de atendimento pelo Qualitor |
|
Saídas |
Chamado no Qualitor definido |
|
Atividades |
Registrar |
Registrar as informações relevantes que estiverem faltando |
Ferramentas |
Ferramenta de Service Desk |
|
Aplicar Solução |
||
|---|---|---|
Descrição |
Definir e aplicar a solução para a necessidade definida no chamado |
|
Papéis |
DICS |
|
Considerações importantes |
A resolução pode envolver as tarefas descritas nos processos de incidentes e de mudanças |
|
Entradas |
Chamado no Qualitor definido |
|
Saídas |
Solução aplicada Chamado com as informações sobre a solução |
|
Atividades |
Definir |
Definir a solução que resolve o chamado |
Aplicar |
Aplicar a solução |
|
Registrar |
Registrar as informações no chamado |
|
Encaminhar para Nível N |
||
|---|---|---|
Descrição |
Encaminhar o chamado para outra área da SGTI, esclarecendo o problema e as dificuldades para resolvê-lo |
|
Papéis |
DICS |
|
Entradas |
Chamado no Qualitor definido |
|
Saídas |
Chamado no Qualitor encaminhado |
|
Atividades |
Registrar |
Registrar informações relevantes no chamado |
Encaminhar |
Encaminhar o chamado para a área competente |
|
Ferramentas |
Ferramenta de Service Desk |
|
Avaliar e resolver |
||
|---|---|---|
Descrição |
Verificar a necessidade definida no chamado, buscar e aplicar uma solução |
|
Papéis |
Nível N |
|
Considerações importantes |
A resolução pode envolver as tarefas descritas nos processos de incidentes, de mudanças e/ou de sustentação de software. Poderá haver encaminhamento para outros níveis antes de ser encontrada a solução. |
|
Entradas |
Chamado no Qualitor encaminhado |
|
Saídas |
Solução aplicada Chamado com as informações sobre a solução |
|
Atividades |
Definir |
Definir a solução que resolve o chamado |
Aplicar |
Aplicar a solução |
|
Registrar |
Registrar as informações relevantes no chamado |
|
Verificar |
Verificar a adequação da solução, se não for necessário encaminhar para a DICS verificar |
|
Encaminhar |
Encaminhar o chamado para outra área, caso necessário |
|
Ferramentas |
Ferramenta de Service Desk |
|
Verificar adequação da solução |
||
|---|---|---|
Descrição |
Verificar se a solução e sua aplicação foram adequadas às necessidades do requisitante |
|
Papéis |
DICS |
|
Considerações importantes |
Caso seja detectado um problema na aplicação da solução, ou o requisitante não concorde com a solução apresentada, o incidente poderá ser reaberto para nova tentativa de solução. |
|
Entradas |
Solução aplicada Chamado com as informações sobre a solução |
|
Saídas |
Definição da adequação da solução |
|
Atividades |
Verificar |
Verificar solução |
Conferir |
Se necessário, conferir com o usuário se a solução atendeu a sua necessidade |
|
Encerrar chamado |
||
|---|---|---|
Descrição |
Encerrar chamado no Qualitor |
|
Papéis |
DICS ou Nível N |
|
Considerações importantes |
Caso o chamado seja reconhecido como repetitivo, poderá ser aberto um problema para resolver futuras ocorrências |
|
Entradas |
Chamado com as informações sobre a solução |
|
Saídas |
Chamado encerrado |
|
Atividades |
Registrar |
Registrar o encerramento do chamado |
Ferramentas |
Ferramenta de Service Desk |
|